歡迎關注廣州市黄瓜视频wwwxy11app官网(xìn)技術股份有限公(gōng)司!
EN
方案谘詢
  • 您的姓名
    *
  • 聯係電話
    *
  • 電子郵箱
    *
  • 聯係地址
    *
  • 您的留言(yán)
    *

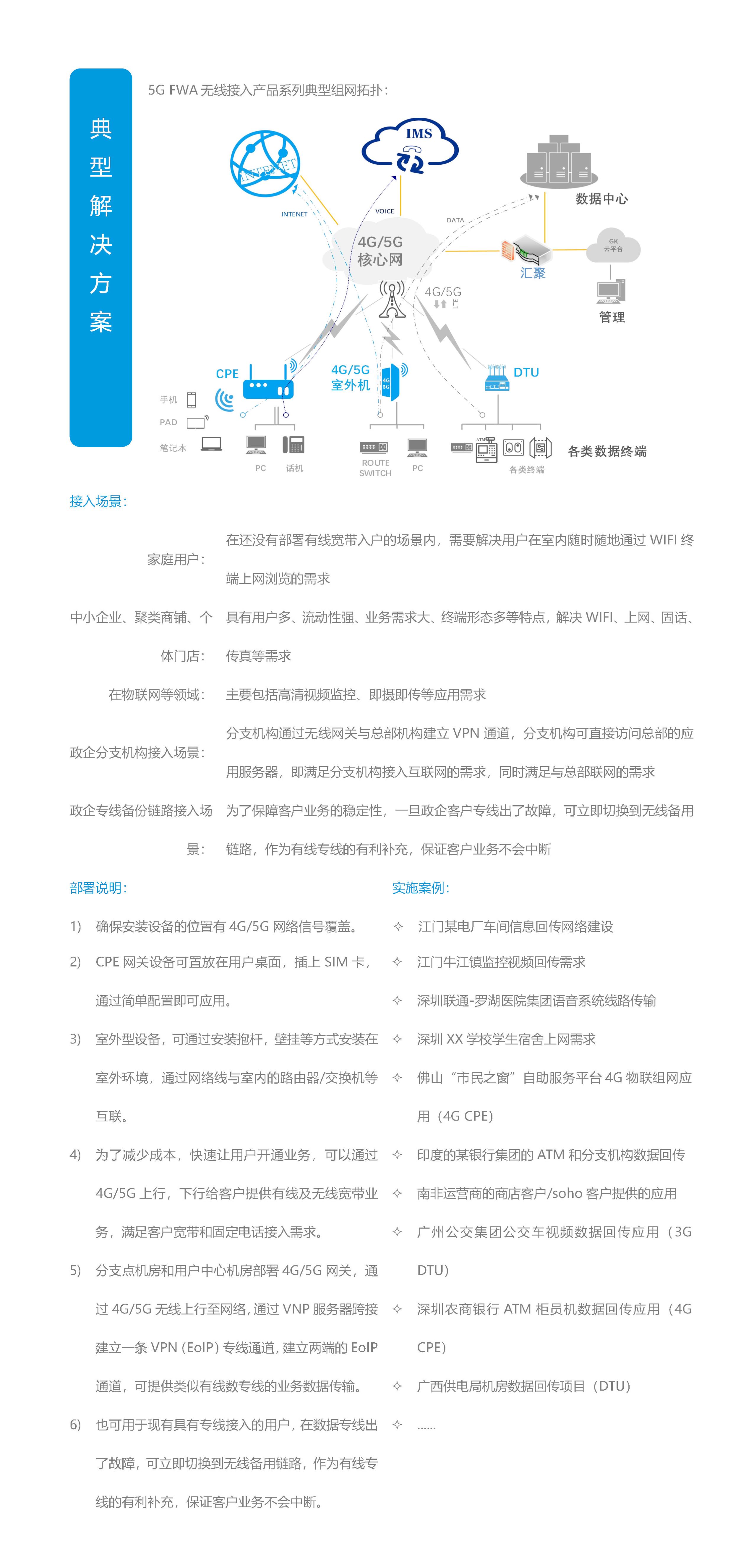
5G FWA產品(pǐn)解決方(fāng)案(àn)

上一篇:沒有了
下一篇:沒(méi)有了
地(dì)址:廣州市天河區高普路168號廣(guǎng)州高科科技(jì)園
電話:020-82598555
傳(chuán)真:020-82599989
Copyright ©2019 廣州(zhōu)市(shì)黄瓜视频wwwxy11app官网技術股份(fèn)有限公(gōng)司(sī). |粵公(gōng)網安備 44010602000816號 |粵ICP備05140761號| Powered by vancheer |信息產業部備案(àn)管理係統(tǒng)
网站地图 黄瓜视频wwwxy11app官网-xy11.app黄瓜视频官网-xy11app黄瓜最新版本-xy14app黄瓜二维码